All Models — UV Unwrapping Completed
MODELLING AND ANIMATION 1 » Devlog




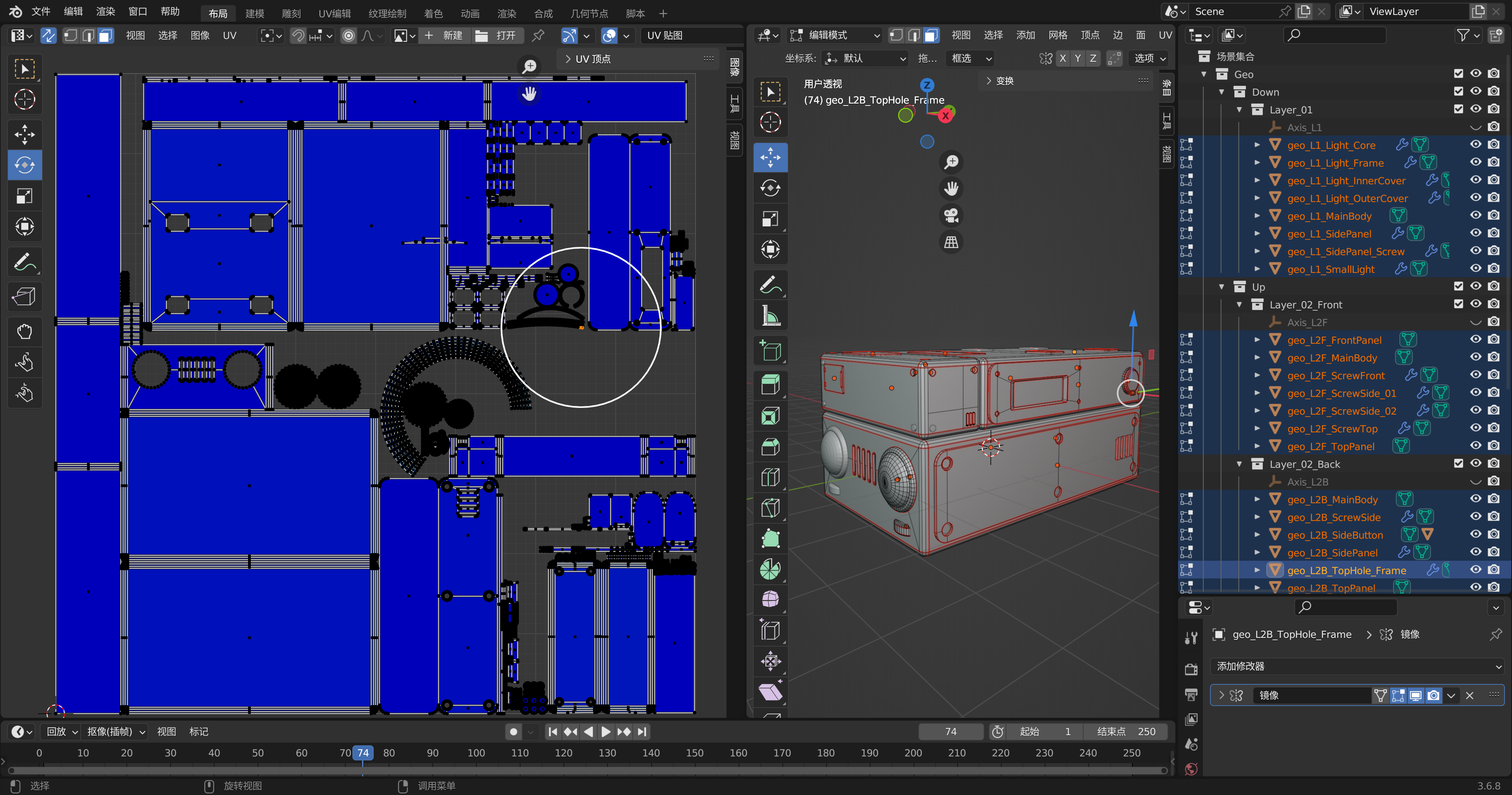
Progress Update – UV Unwrapping Completed
I have finished unwrapping the UVs for all three models.
This stage focused on creating clean UV islands, avoiding stretching, and arranging the layouts efficiently for texturing. The UV shells are now organized and ready for the next step.
Further work will continue with creating base materials and starting the texturing process.
MODELLING AND ANIMATION 1
The production process and reflection on the content related to the modeling course
| Status | In development |
| Category | Assets |
| Author | lxy_is_me |
| Tags | 3D, Modeling |
More posts
- Incense Burner Model — Modelling Finished8 days ago
- Mechanical vehicle Model — Modelling Finished8 days ago
- Mechanical vehicle Model – Initial modelling14 days ago
- Radio Model — Modeling Finished15 days ago
- Radio Model – Initial modelling16 days ago
- Confirmed References & Initial Modelling Work17 days ago
- Reference & Research --- Statue23 days ago
- Reference & Research --- Architecture and Ornament23 days ago
Leave a comment
Log in with itch.io to leave a comment.